MvPI (Materiovigilance Programme of India) Promotional Content
Materiovigilance Programme of India
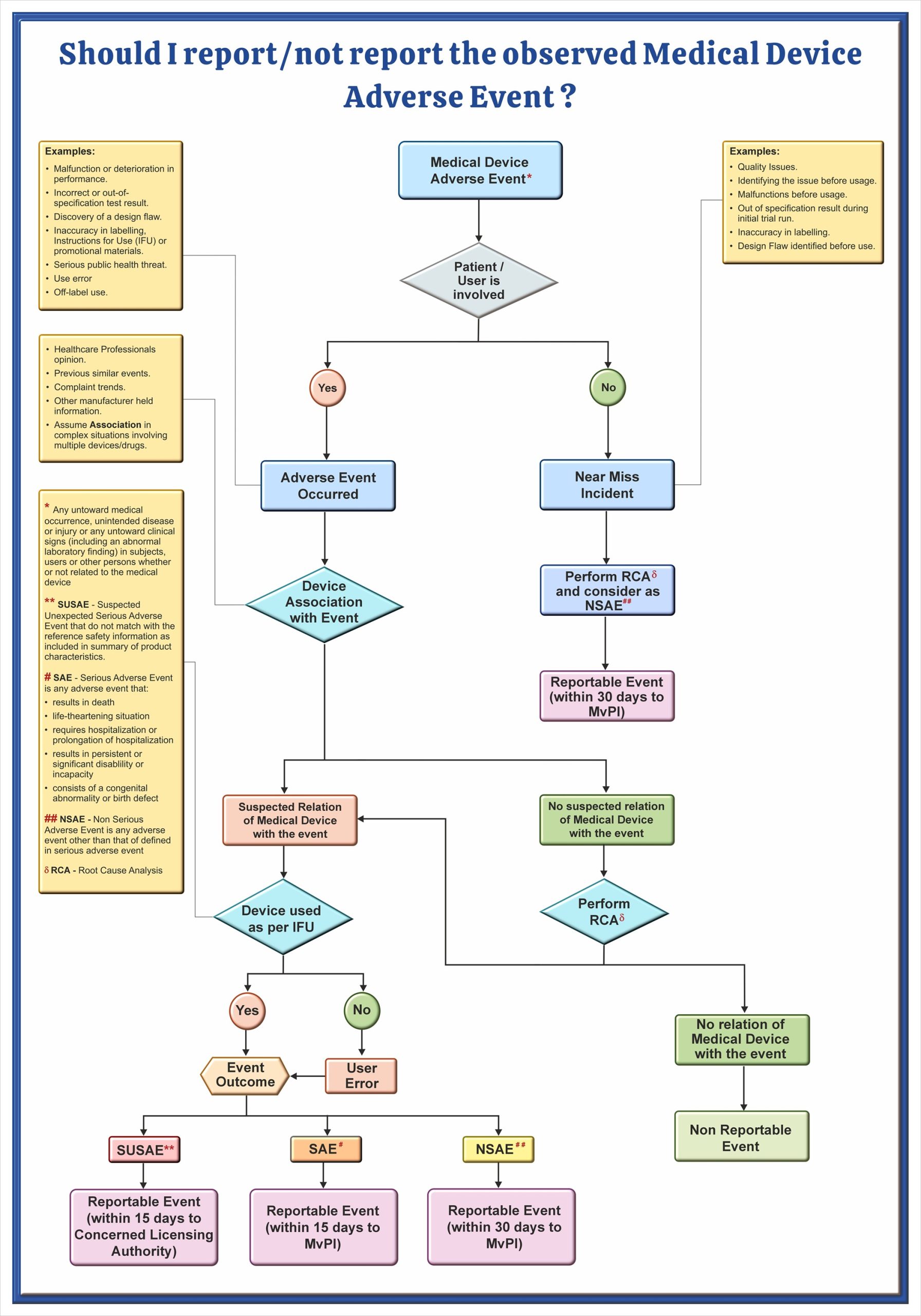
Reportable Adverse Events MvPI 26 Dec 2024
ADRMS_Programme_Coordinator_CDAC
Materiovigilance Programme of India
Reportable Adverse Events MvPI 26 Dec 2024
ADRMS_Programme_Coordinator_CDAC